BLE Hardware Design
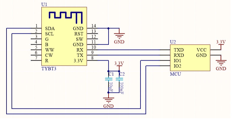
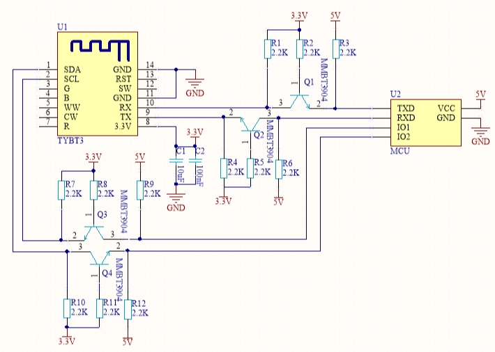
TYBT3 Module & MCU serial communication instructions
Typical Application diagram
Diagram 1 MCU(3.3V) & Module cooperative processing mode

Diagram 2 MCU(5V) & Module cooperative processing mode

Design specification
1.The power supply consumption: 3.3V,proposed supply current≥100mA. 2. Power filter capacitor C1 & C2 should be distributed as close to the 3.3V pin as possible.C1 & C2≥10uF. 3. RST pin is module hardware reset pin, effective under the low level. Without external circuitry, it can be directly connected to the IO port of MCU for use. 4. The SDA pin is the low power control pin, the MCU sends and the module receives. 5. The SCL pin is the connection status indicator pin, the module sends and the MCU receives.
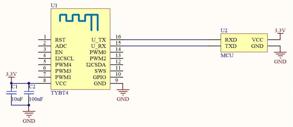
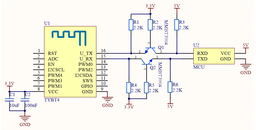
TYBT4 Module & MCU serial communication instructions
Typical Application diagram
Diagram 1 MCU(3.3V) & Module cooperative processing mode

Diagram 2 MCU(5V) & Module cooperative processing mode

Design specification
1.The power supply consumption: 3.3V,proposed supply current≥100mA. 2. Power filter capacitor C1 & C2 should be distributed as close to the 3.3V pin as possible.C1 & C2≥10uF. 3. RST pin is module hardware reset pin, effective under the low level. Without external circuitry, it can be directly connected to the IO port of MCU for use.
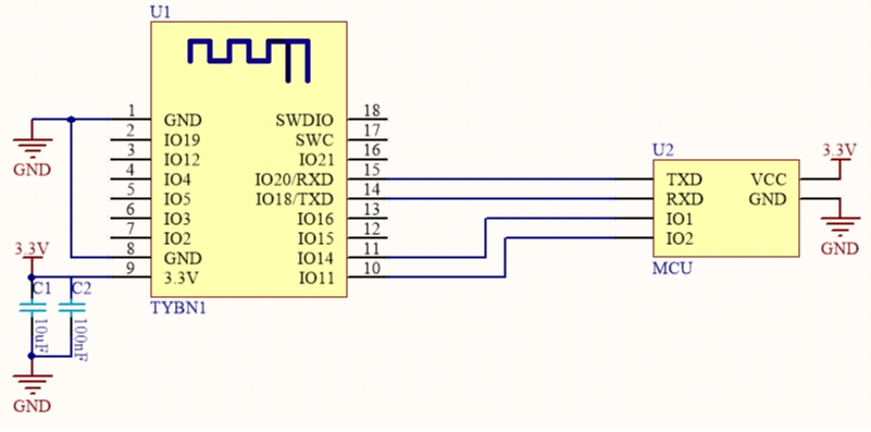
TYBN1 Module & MCU serial communication instructions
Typical Application diagram
Diagram 1 MCU(3.3V) & Module cooperative processing mode

Diagram 2 MCU(5V) & Module cooperative processing mode

Design specification
1.The power supply consumption: 3.3V,proposed supply current≥100mA. 2. Power filter capacitor C1 & C2 should be distributed as close to the 3.3V pin as possible.C1 & C2≥10uF. 3. RST pin is module hardware reset pin, effective under the low level. Without external circuitry, it can be directly connected to the IO port of MCU for use. 4. The IO11 pin is the low power control pin, the MCU sends and the module receives. 5. The IO14 pin is the "module wakes up MCU" pin, the module sends and the MCU receives.
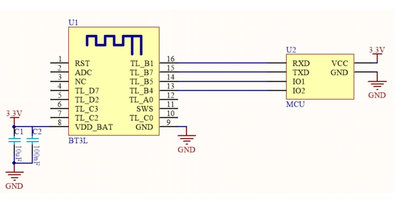
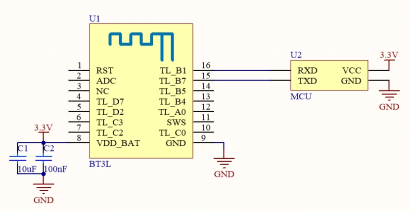
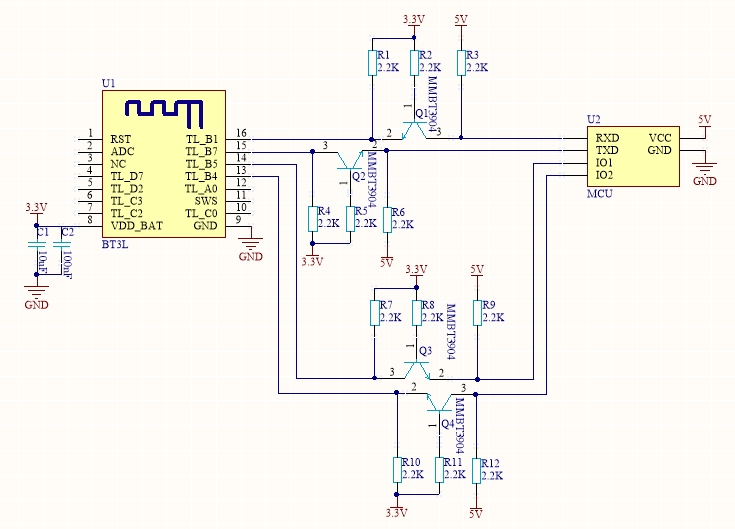
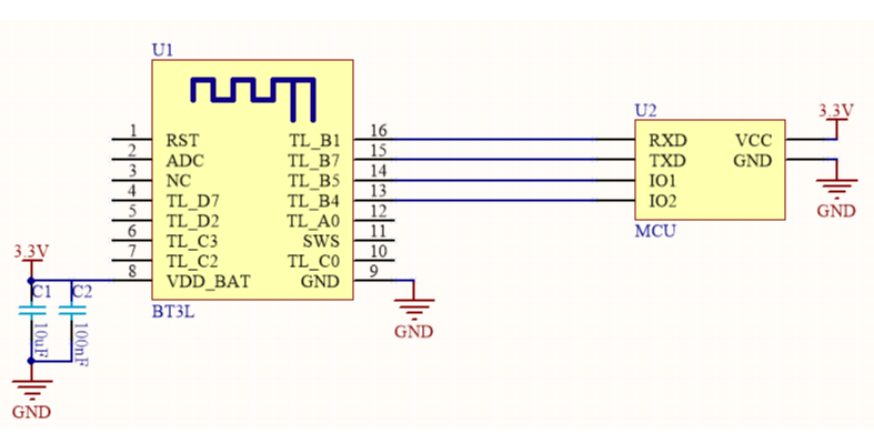
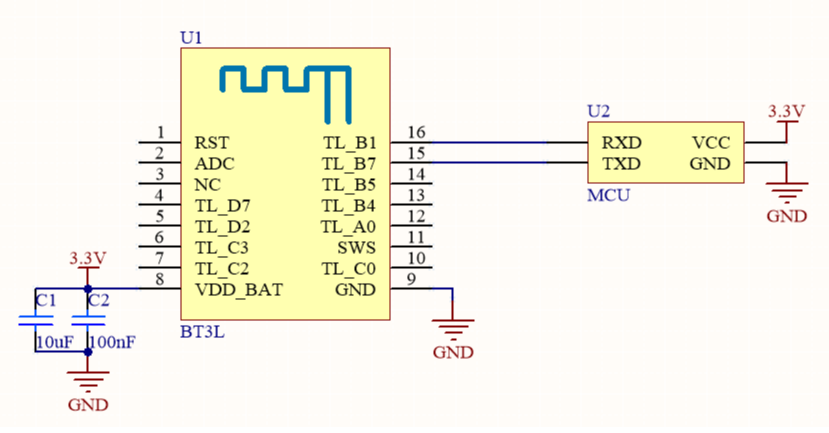
BT3L Module & MCU serial communication instructions
Typical Application diagram
Diagram 1 MCU(3.3V) & Module cooperative processing mode


Diagram 2 MCU(5V) & Module cooperative processing mode

Design specification
1.The power supply consumption: 3.3V,proposed supply current≥100mA. 2. Power filter capacitor C1 & C2 should be distributed as close to the 3.3V pin as possible.C1 & C2≥10uF. 3. RST pin is module hardware reset pin, effective under the low level. Without external circuitry, it can be directly connected to the IO port of MCU for use. 4. The TL_B5 pin is the low power control pin, the MCU sends and the module receives. 5. The TL_B4 pin is the connection status indicator pin, the module sends and the MCU receives.
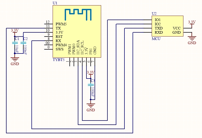
TYBT5 Module & MCU serial communication instructions
Typical Application diagram
Diagram 1 MCU(3.3V) & Module cooperative processing mode

Diagram 2 MCU(5V) & Module cooperative processing mode

Design specification
1.The power supply consumption: 3.3V,proposed supply current≥100mA. 2. Power filter capacitor C1 & C2 should be distributed as close to the 3.3V pin as possible.C1 & C2≥10uF. 3. RST pin is module hardware reset pin, effective under the low level. Without external circuitry, it can be directly connected to the IO port of MCU for use. 4. The IIC_SDA pin is the low power control pin, the MCU sends and the module receives. 5. The IIC_SCL pin is the connection status indicator pin, the module sends and the MCU receives.
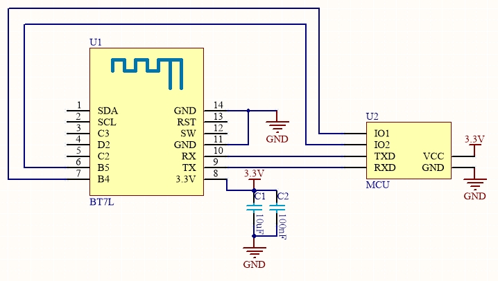
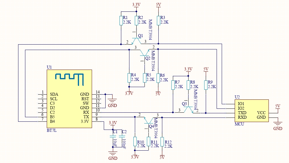
BT7L Module & MCU serial communication instructions
Typical Application diagram
Diagram 1 MCU(3.3V) & Module cooperative processing mode

Diagram 2 MCU(5V) & Module cooperative processing mode

Design specification
1.The power supply consumption: 3.3V,proposed supply current≥100mA. 2. Power filter capacitor C1 & C2 should be distributed as close to the 3.3V pin as possible.C1 & C2≥10uF. 3. RST pin is module hardware reset pin, effective under the low level. Without external circuitry, it can be directly connected to the IO port of MCU for use. 4. The B5 pin is the low power control pin, the MCU sends and the module receives. 5. The B4 pin is the connection status indicator pin, the module sends and the MCU receives.
Last updated
Was this helpful?